蛋白质是生命活动的基本结构和功能大分子,蛋白质降解是调控其稳态的重要一环。生命活动过程中产生错误折叠或受到损伤的蛋白质必须及时清理,才能维持细胞的正常工作状态;正常功能蛋白质同样需要降解下调丰度,从而实现生长发育过程中细胞的分化和功能转换。真核生物自噬的失活会引起细胞内蛋白质的累积,影响细胞的正常功能,引起包括人类神经退行性疾在内的疾病,并引起植物早衰,应对营养缺乏恶劣环境能力减弱等问题。发现自噬蛋白质底物并阐明其选择性降解机制是重要的生物学问题。
yl7703永利集团李磊教授与澳大利亚西澳大学Harvey Millar教授及美国威斯康辛大学Marisa Otegui教授组成国际联合科研团队,利用稳定同位素代谢标记和质谱技术创建的蛋白质周转率分析平台,并结合细胞生物学、代谢组学分析和生物化学多重实验证据,系统比较了模式植物拟南芥蛋白质周转率在野生型和自噬突变体之间的差异,发现了新的自噬降解蛋白质底物。该研究近日在线发表于国际权威学术杂志The Plant Cell。
自噬失活会引起其底物蛋白质的累积,因此蛋白质丰度的上调被广泛用于自噬底物的发现。然而,自噬失活会引起细胞转录组、代谢组和蛋白质合成/降解途径的广泛变化,早期已有研究发现负责蛋白质合成的核糖体在自噬突变体内发生累积,这些变化也会引起蛋白质合成的激活而造成蛋白质丰度的上调。因此,以蛋白质丰度的上调作为发现自噬底物的策略会造成假阳性现象。蛋白质周转率测定因为能直接反映自噬降解对其底物降解的影响而成为发现自噬蛋白质底物的更优策略。

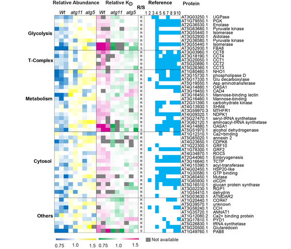
图1.自噬突变体蛋白质丰度和周转率联合分析。拟南芥自噬突变体atg11和atg5与野生型相比,可分为四种不同的蛋白质丰度和周转率变化模式,四种变化模式在细胞器和亚细胞组分分布不同。
李磊教授研究团队通过蛋白质周转率分析平台,系统比较分析了模式植物拟南芥野生型和自噬突变体atg5和atg11的蛋白质丰度和周转率,发现不到一半的丰度上调的蛋白质降解率降低(图1)。蛋白质的丰度和降解率协同分析发现122种蛋白质在自噬突变体发生累积并且降解发生了下调,其中包括此前已经证实的自噬底物核糖体、蛋白酶体和线粒体等细胞器。值得注意的是,该研究发现了此前在植物细胞中没有报道的新的自噬降解蛋白质底物,包括糖酵解过程多种蛋白酶、分子伴侣CCTs和其它蛋白质(图2),为将来深入研究其自噬降解的识别机制奠定了基础。

图2.新的自噬降解底物蛋白质的发现。拟南芥自噬突变体atg11和atg5与野生型相比,56种周转率降低并且丰度上升作为鉴定自噬调控的蛋白质底物。
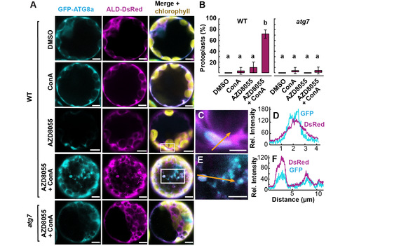
该研究进一步通过的细胞生物学和生物化学自噬底物鉴定策略,对新发现的自噬底物糖酵解酶FBA8进行了进一步验证,发现荧光标记的FBA8可以进入到自噬小体和自噬小泡中,而抑制液泡酸化的抑制剂可有效的下调其自噬降解(图3)。此外,对自噬核心蛋白质ATG5和ATG11功能失活突变体进行了比较,发现ATG11对线粒体和叶绿体的蛋白质降解具有更显著的调控作用,而在ATG5功能突变体内发现了BFA小体类特殊膜结构,表明ATG5和ATG11在自噬降解以及对细胞内其它囊泡运输途径的特异性调控,为深入研究其工作机制提供了前提。此外,该研究通下调磷含量对拟南芥进行处理,证实了磷饥饿可以有效的激活自噬,不过磷饥饿对自噬蛋白质的降解过程影响是轻微的,仅有少数蛋白质的降解被激活,可作为磷饥饿条件下的特征性靶标蛋白质用于磷缺乏相关研究。该研究综合透射电镜细胞生物学分析,蛋白质组学,代谢组学和生化分析,在模式植物拟南芥系统解析了自噬降解对蛋白质降解及其它细胞内蛋白运输和降解的调控,并对发现的新现象进行了深入的探讨,为植物细胞自噬降解调控的进一步深入机制研究提供了前提。

图3.新的自噬降解底物蛋白质的验证。通过AZD8055激活自噬流,并使用液泡酸化抑制剂ConA处理,新发现自噬底物果糖1.6二磷酸醛缩酶(FBA8)进入自噬小体并通过液泡降解。
yl7703永利集团李磊教授是该文的第一兼共同通讯作者,课题组研究生秦宇和陈志蕊参与了该研究工作。李磊教授2018年入选yl7703永利集团“百青计划”,该项目得到国家自然基金委、天津市科技局、yl7703永利集团细胞应答交叉中心和杂交水稻国家重点实验室(武汉大学)开放基金的支持。
论文链接:
https://academic.oup.com/plcell/advance-article-abstract/doi/10.1093/plcell/koac185/6619566



